
今天是国庆长假第一天安全股票配资
你出门了吗?
此刻已出门的你堵在路上了吗?
一大早,热搜就“毫无惊喜”地来了


昨天,我们做了报道
提前出门的人已经堵在路上了
“提前出发的大聪明已堵路上”,国庆中秋假期高速日均车流量将超6200万辆次
今天一大早出门的人
也没躲过
今天8点半
广州市民刘小姐就出发了
准备前往韶关游玩
9时许,高速路上已塞车


刘小姐供图
今早接近10时
地图显示从广州开往韶关的方向
有一段红色的拥堵
需耗时8小时

从广州往粤东揭阳揭西方向
原本开车需4个小时左右
今早接近10点时
导航显示
需要7个小时

往湛江方向需近10小时
也显示有一段的“红色”拥堵

广州往清远方向
乐广高速拥堵

不少网友反馈塞在路上



广东全省高速通行缓慢长度超过5公里
时间超过30分钟的点段共19个
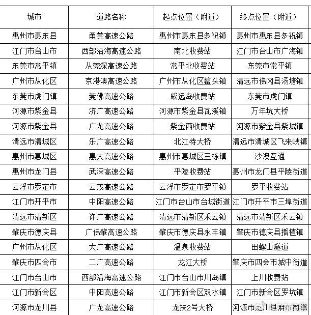
10月1日,南都N视频记者从广东交警获悉,当日9时30分,全省高速通行缓慢长度超过5公里、时间超过30分钟的点段共19个,江门市4个、河源市3个、云浮市1个、惠州市3个、东莞市2个、清远市2个、广州市2个、肇庆市2个。

全省高速公路通行缓慢情况。
天创网提示:文章来自网络,不代表本站观点。